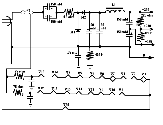
Model 10T1 Power Supply and Filament String Circuit